
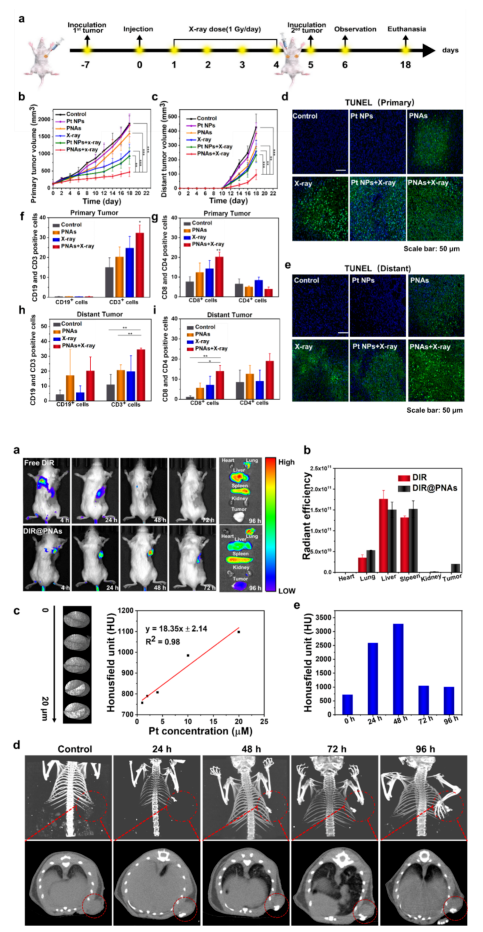
ÕâÖÖÄÉÃ×Ò©Îï²»µ«¿ÉÔÚÎÞÈκÎÍâòÐÞÊεÄÇéÐÎÏÂʵÏÖÖ×Áö¸»¼¯ºÍ·ÅÁÆÔöÃô×÷Ó㬸ßЧ¸ÄÉÆ·ÅÉäÁÆ·¨Öеķ¦Ñõ¼°¾Ö²¿ÉäÏß³Á»ýȱ·¦µÈÔì³ÉµÄÁÆÐ§Ç·È±µÄÎÊÌ⣬»¹ÄÜÏìÓ¦Ö×Áö΢ÇéÐνøÒ»²½½âÀëÊͷŲ¬Àë×Ó£¬Ê©Õ¹·ÅÉ䶯Á¦Ñ§ºÍ¼¤»î¿¹Ö×ÁöÃâÒß·´Ó¦Ðͬ¹¦Ð§¡£Óë´Ëͬʱ£¬ÕâÖÖÄÉÃ×Ò©Îﻹ¾ß±¸ÓÃÓÚÖ×ÁöÕï¶ÏµÄÅÌËã»ú¶Ï²ãɨÃè³ÉÏñµÄDZÁ¦£¬ÊÇÒ»ÖÖ¼«¾ßÎüÒýÁ¦µÄ·øÉäÇý¶¯µÄÖ×ÁöÕïÁÆÒ»Ì廯ÄÉÃׯ½Ì¨¡£

        
ÔÁ¹«Íø°²±¸ 44011202001884ºÅ

ÔÁ¹«Íø°²±¸ 44011202001884ºÅ